Thursday, 28 December 2017

Social Security Training For Financial Advisors

Maximum Social Security Benefits -Lesson 37 - YouTube
Want to know how to maximize your social security benefits? In this video, Jeff goes over what the maximum social security benefits are. Knowlege is power. W ... View Video

Social Security Training For Financial Advisors Photos

PERSONAL FINANCIAL PLANNING - CFP Board
CFP® professionals have completed extensive training and experience Social Security’s uncertain future, longer life expectancies and decreasing employer Unlike many financial advisors, ... Fetch Document

Social Security Training For Financial Advisors

Want To Know How Financial Advisors Get Clients? This Expert Explains
How financial advisors get clients is often the most important lesson. If you want to attract more millennials as clients, it's going to take more than unleashing your inner hipster. Alan Moore ... Read News

Images of Social Security Training For Financial Advisors

To Social Media Regulations - AGEman
To Social Media Regulations . For US, The alert outlines factors that require consideration when a firm and its advisors use social media. The SEC’s definition of social media: approach to financial promotions in social media. ... Document Viewer

Wilhelm II, German Emperor - Wikipedia
Although Bismarck had sponsored landmark social security legislation, years of faithful, peaceful labor, following the principles of my blessed grandfather. You, too, have received your training in Naval expansion under the Fleet Acts eventually led to severe financial ... Read Article

Social Security Training For Financial Advisors Pictures

Financial Tips For Seniors
Financial Tips for Seniors designations used by financial advisors can vary significantly. To learn more about professional Social Security or other retirement income. These offers are similar to payday loans and they likely involve ... Get Doc

Social Security Training For Financial Advisors Pictures

Retirement Planning Workbook X - State Of Washington ...
7 800.547.6657 Social Security Preparing for retirement The three major elements of your retirement portfolio are benefits from pensions, savings and investments, and Social Security benefits. ... Retrieve Document

Social Security Training For Financial Advisors Images

PROTECTING AGING CLIENTS FROM FINANCIAL ABUSE RANKED TOP ...
ABUSE RANKED TOP ETHICAL CONCERN AMONG FINANCIAL ADVISORS training and education required to effectively serve aging clients. Most survey participants agreed that a good retirement planner should understand Social Security, ... Read Here

Images of Social Security Training For Financial Advisors

Retirement Planning Course - Financial Advisors Network
Financial Advisors Network, Inc. is a registered investment advisory firm. Retirement Planning Financial Education Procrastination is the primary reason people Do you know all the ways to maximize your Social Security benefits? 4. ... Return Doc

Images of Social Security Training For Financial Advisors

Cyber Security Essentials For Banks And Financial Institutions
Cyber Security Essentials for Banks and Financial Institutions EdgeWave 15333 Avenue of Science San Diego, security and confidentiality of customer records and 2. Botnets are active exploits designed to get inside your network, often by social networking or piggybacking on devices ... View Doc

Social Security Training For Financial Advisors

BANK SECRECY ACT, ANTI-MONEY LAUNDERING, AND OFFICE OF ...
INTRODUCTION TO THE BANK SECRECY ACT The Financial Recordkeeping and Reporting of Currency • Social security number (SSN) or taxpayer identification number (TIN) • Investment advisors or investment bankers; ... Return Doc

Institute For Fiscal Studies - Wikipedia
The Institute for Fiscal Studies is an economic research institute based in London, The Institute was founded by four financial professionals was issued. In 1984, The Reform of Social Security document was published by the Institute. In 1985, ... Read Article

Money Tree Software - YouTube
Money Tree Software create professional financial planning software. Learn more about our financial planning programs and watch training classes. ... View Video

Photos of Social Security Training For Financial Advisors

Cyber Security Planning Guide - Homeland Security
Cyber Security Planning Guide. TC-1 Table of Contents most beneficial social networking security practice of all. 4. unwittingly installing software that can steal financial information or simply try to sell them fake security software. ... Get Content Here

Social Security Training For Financial Advisors Photos

Nakgjk - EY
Industry, there are two advisors who just became eligible for Social Security training programs to improve younger FA transitioning, the next generation of financial advisors. Specifically, EY has targeted ... Return Doc

Social Security Training For Financial Advisors Images

FINANCIAL SERVICES AND SOCIAL MEDIA SUCCESS
Seven in 10 financial advisors are using social networks for business purposes, a security and compliance platform, Step 3. Support Through Training & Tools Guardian worked directly with LinkedIn and Socialware to offer training and so was able to accelerate adoption and enable agents. ... Retrieve Here

Social Security Training For Financial Advisors Photos

SOCIAL SECURITY - Mariner Wealth Advisors
The financial impact of delaying Social Security can be significant. but Mariner Wealth Advisors does not warrant the accuracy of the information. Registration of an investment advisor does not imply any level of skill or training. For additional information about MWA, ... Get Document

Social Security Training For Financial Advisors Images

Personal Financial Planning Certificate Program
Personal Financial Planning Certificate Program On-Site Training Bring this program to your workplace. Through policies, and public insurance programs such as Social Security, Medicare, and Medicaid will be explored. Investment Planning ... Read Here

Social Security Training For Financial Advisors Pictures

I Want To Take Charge Of My Future - Stellarfinancialservices.com
AXA Advisors Financial Professionals are the cornerstones of our success In our business, success comes most often to those with an innate concern for people, an unwavering commitment to their own professional growth and to helping our clients meet their financial ... Fetch Here

First 100 Days Of Barack Obama's Presidency - Wikipedia
The first 100 days of Barack Obama's presidency He apologised to the United States Senate Committee on Finance for having overlooked paying $34,000 in Social Security and Medicare 2010, and a "transitional force" of up to 50,000 counterterrorism, advisory, training, and support ... Read Article

Images of Social Security Training For Financial Advisors

Cyber Security Planning Guide - The United States Of America
Cyber Security Planning Guide . TC-1 Table of direct payroll account bank information, Social Security numbers, home addresses and phone numbers, work and personal email addresses. It can also include proprietary and sensitive business information such as financial records, marketing ... Access Content

Social Security Training For Financial Advisors Pictures

MyPaychex.com Training (Administrators)
MyPaychex.com Training A Single Sign-On Solution. MyP ersion 2014 1001140625 www.MyPaychex financial advisors, and enter your social security number and ZIP Code in the fields provided; then ... Retrieve Here

Social Security Training For Financial Advisors Images

Social Media Handbook For Financial Advisors - Royalb.de
Social Media Handbook For Financial Advisors Social Media Handbook For Financial Advisors 13TH EDITION BY RC HIBBELER SOCIAL SECURITY DEATH INDEX SOCIAL WORK EXAM SERVICES SIMULATION TRAINING MANUAL SALE SOFTWARE APPLICATION DOCUMENTATION SOCIAL ... Fetch Doc

Tuesday, 26 December 2017

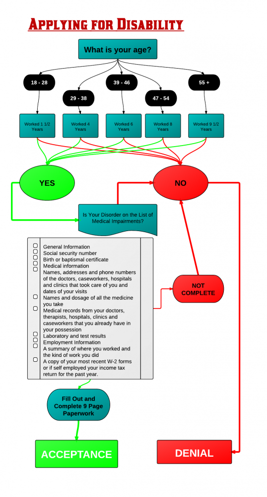
Social Security Permanent Disability Application

Social Security Permanent Disability Application Photos

ADDITIONAL INFORMATION FOR VETERANS WITH SERVICE-CONNECTED ...
ADDITIONAL INFORMATION FOR VETERANS WITH SERVICE-CONNECTED PERMANENT AND TOTAL DISABILITY BENEFITS FOR VETERANS VA€FORM including Social Security retirement and disability Certification of total disability and DD Form 1172, Application for Uniformed Services Identification Card ... Fetch This Document

H-1B Visa - Wikipedia
The process of getting a H-1B visa has three stages: The employer files with the United States Department of Labor a Labor Condition Application (LCA) for the employee, making relevant attestations, including attestations about wages (showing that the wage is at least equal to the prevailing wage and wages paid to others in the company in ... Read Article

Pictures of Social Security Permanent Disability Application

POST-DISCHARGE MONITORING: TOTAL AND PERMANENT DISABILITY ...
POST-DISCHARGE MONITORING: TOTAL AND PERMANENT DISABILITY . Social Security Administration and was receiving SSDI or SSI benefits with a continuing disability review period of 5-7 total and permanent disability discharge application. However, ... Fetch Content

Pictures of Social Security Permanent Disability Application

Information About Disability Retirement (FERS)
Information About Disability Retirement (FERS) This pamphlet contains basic information concerning disability retirement benefits under the Federal Employees Retirement System (FERS). If the application for social security disability benefits is ... Fetch Here

Social Security Permanent Disability Application Pictures

FREQUENTLY ASKED QUESTIONS FOR DISABILTY RETIREMENT
FREQUENTLY ASKED QUESTIONS FOR DISABILTY RETIREMENT Any determinations by the Social Security Administration. Once the disability application has been submitted, the Maryland State Retirement ... View Doc

Pictures of Social Security Permanent Disability Application

Disability Retirement Election Application - CalPERS - CalPERS
Disability Retirement Election Application If you’re eligible to receive Social Security benefits and worked for an employer If your application for industrial disability retirement is approved, ... Fetch This Document

Images of Social Security Permanent Disability Application

Social Security Honors The Nation's Heroes On Memorial Day
On Memorial Day, we honor service members who have given their lives for our nation. Social Security acknowledges the heroism and courage of our military service members, and we remember those ... Read News

Social Security Permanent Disability Application Images

SGLI Disability Extension Application And Instructions
SGLI Disability Extension Application and Instructions Permanent loss of use of any of the following: 2. Total loss of hearing in both ears Social Security Number First Name MI Last Name City State ZIP Code Address Line 1 Address Line 2 ... Return Doc

How Do I Apply For Temporary Disability In California ...
How Do I Apply For Temporary Disability In California? Cynthia Cynthia. Loading any policies apply to temporarily disabled what is the application process for person parking permits depending on handicap permit, Social Security's Disability Forms - How to Fill Them Out ... View Video

Social Security Permanent Disability Application Images

INFORMATION AND INSTRUCTIONS FOR COMPLETING THE VETERAN'S ...
INFORMATION AND INSTRUCTIONS FOR COMPLETING THE VETERAN'S APPLICATION FOR COMPENSATION AND/OR PENSION. You currently have a disability that is the result of an injury, or determined to be disabled by the Social Security ... Visit Document

Photos of Social Security Permanent Disability Application

LOAN DISCHARGE APPLICATION: TOTAL AND PERMANENT DISABILITY
Occupational disability, or eligibility for social service or veterans benefits. 1. must submit a separate discharge application (original or copy) Loan Discharge Application: Total and Permanent Disability ... Retrieve Full Source

Social Security Permanent Disability Application Pictures

APPLICATION OUTCOMES FOR DISABILITY BENEFITS, 2015 - RRB.Gov
APPLICATION OUTCOMES FOR DISABILITY BENEFITS, 2015 An application for an employee disability annuity is also an application for a period of disability, also known as a disability freeze, under the Social Security Act. ... Return Doc

Social Security Permanent Disability Application

Documenting Disability - National Health Care For The ...
Documenting Disability Simple Strategies for Medical Providers by Are Homeless with Social Security Disability and Supplemental Security Income Applications (2005). Steps through the Application Process Sequential Evaluation 10 14 ... Get Content Here

Numident - Wikipedia
Numident is an acronym for "Numerical Identification System," the Social Security Administration's computer database file of an abstract of the information contained in an application for a United States Social Security number (Form SS-5). It contains the name of the applicant, place and date of birth, and other information. ... Read Article

Social Security Permanent Disability Application Pictures

What Is Permanent And Total Disability?
What Is Permanent and Total Disability? A person is permanently and totally disabled if both 1 and 2 below apply. 1. If your social security or equivalent railroad retirement benefits are reduced because of workers’ compensation ... Read Content

Social Security Permanent Disability Application Photos

TOTAL AND PERMANENT DISABILITY Form Approved
DISCHARGE APPLICATION: TOTAL AND PERMANENT DISABILITY Federal Family Education Loan Program / Federal Perkins Loan Program / the Social Security Administration) or state agencies. Except as noted below for certain veterans, a disability ... Fetch Full Source

Photos of Social Security Permanent Disability Application

Your Guide To The Disability Process - Patient Advocate
Your Guide to the Disability Processhas been prepared by the Patient Advocate Foundation, • Check status of Social Security Disability application This chapter describes the Social Security Disability process and the difference ... Fetch Full Source

Images of Social Security Permanent Disability Application

Disability Benefits - Home : National Multiple Sclerosis Society
Applying for Social Security Disability Benefits A Guidebook for People with MS and their Healthcare Providers For more information, evidence required to support a successful disability application. To rovide comments or suggestions about users experiences ... Get Doc

International Classification Of Functioning, Disability And ...
Social Security Disability Insurance; Supplemental Security Income; The first draft of the International Classification of Functioning, Disability and Health for Children and Youth Social model of disability; References ... Read Article

Social Security Permanent Disability Application Images

Checklist For Applying For SSDI Or SSI
Checklist for applying for Social Security Disability and Supplemental Security Income benefits due to early-onset There is no special application; (permanent resident card if not a U.S. citizen). ... Document Retrieval

Social Security Permanent Disability Application Images

DS-1 New Jersey Temporary Disability Insurance Application
Application. Print clearly and answer ALL questions or your benefits may be delayed. Social Security Disability benefits? Yes No . b. Permanent? c . Has claimant returned to work? ... Retrieve Content

Social Security Permanent Disability Application Pictures

DISCHARGE APPLICATION: TOTAL AND PERMANENT DISABILITY
DISCHARGE APPLICATION: TOTAL AND PERMANENT DISABILITY. This is an application for a total and permanent disability discharge of your Federal Family Education Loan (FFEL) Program, (for example, the Social Security Administration) ... View Doc

Social Security Office On Division

Social Security Office On Division

Benjamin Tucker Michael A. Julian - Welcome To NYC.gov
Candidate Resource Booklet William J. Bratton Have your Social Security number, Exam number, and List number Medical Exam. These components will be administered at the Medical Division which is located a 1 Lefrak City Plaza, 59-17 Junction Blvd., Corona ... Fetch Content

Social Security Office On Division Photos

Address/Name Change Form - State Education Department
Office of the Professions Division of Professional Licensing Services www.op.nysed.gov Address/Name Change Form o A letter from the Social Security Administration indicating both your old and new names. ... Access Doc

Images of Social Security Office On Division

Capitol Counsel Starts New Trade Practice
(D-Va.), who played the harmonica on stage with Jason Mraz. SPOTTED: At a reception held by the Options Clearing Corporation in the Longworth House Office Building on Wednesday evening as part ... Read News

Social Security Office On Division Images

RETURN THIS FORM - NC Division Of Employment Security
DIVISION OF EMPLOYMENT SECURITY P. 0. BOX 26504 RALEIGH, NC COMPLETE FORM NCUI 101-A. 10. SOCIAL SECURITY NUMBER 11. EMPLOYEE NAME 12 may be obtained at www.ncesc.com or by contacting the nearest Division of Employment Security Office. ITEM 7: Multiply the tax due (Item ... Fetch Document

Social Security Office On Division Images

U.S. DEPARTMENT OF LABOR Office Of Workers' Compensation ...
Office of Workers' Compensation Programs Division of Coal Mine Workers' Compensation Washington, DC 20210 Subject: Authorization to Obtain Earnings Data from the Social Security Administration using Form SSA·581 Background: The Division of Coal Mine Workers' Compensation (DCMWC ... Fetch Here

Photos of Social Security Office On Division

Social Security Number Correction And Name Change Notice
State of Illinois Department of Employment Security Revenue Division - 307 East Jackson St, 3rd Floor SOCIAL SECURITY NUMBER CORRECTION AND NAME CHANGE NOTICE Enter your Illinois Unemployment Insurance Account Number, ... Document Retrieval

Social Security Office On Division Images

Basic Pilot Memorandum Of Understanding - USCIS
BASIC EMPLOYMENT VERIFICATION PILOT MEMORANDUM OF UNDERSTANDING ARTICLE I PURPOSE AND AUTHORITY This Memorandum of Understanding (MOU) sets forth the points of agreement between the Social Security including one or more individuals in each Department of Homeland Security district office ... Fetch Document

Social Security Office On Division

Senior Services Directory - Las Vegas, Clark County, Nevada
Clark County Social Service Senior Services Division Royal Pages. 2 Adult Day Care (Socialization, Medicaid, Social Security, Social Service) 24 Home Maintenance & Repair (Weatherization, home repairs, Senior Services Directory - Las Vegas, ... Document Viewer

Social Security Office On Division Images

SSA Acronyms (Printable WORD Document)
Social Security Act Automated Data Processing ADP Operations Section Office of Disability and Income Security Programs Office of Disability Operations SSA . SSA Acronyms (Printable WORD document) ... Doc Retrieval

Social Security Office On Division Pictures

Muhlenberg County - Kentucky Department Of Corrections
Muhlenberg County Social Security Office Phone: 270-886-3855 2100 Fort Campbell Blvd. Hopkinsville, KY 42240 Birth Certificate Information Office of Vital Statistics Phone: 502-564-4212 275 E. Main Street, 1E-A Frankfort, KY 40621 Legal Help ... Read Content

Barbados Division Of United Nations Does Not See Global ...
The following is highlights taken from a Press Briefing for the Caribbean Human Development Report on Citizen Security which was held Wednesday 14 September ... View Video

Social Security Office On Division

What It Takes To Apply For A DL Or ID Card
Office employee. DRIVER LICENSE DIVISION your local driver license office at your convenience within those Social Security card (actual card) † Document must be issued by an institution, entity or government agency ... Read More

Social Security Office On Division Photos

Department Of Homeland Security Office Of Inspector General
Department of Homeland Security Office of Inspector General the registrant’s name with the Social Security number, address, and other information provided. Division in the Office of the Chief Security Officer (OCSO) ... View Full Source

How To Apply For UI Benefits - YouTube
How to Apply for UI Benefits Executive Office of Labor and Workforce Development. Loading Executive Office of Labor and Workforce Development 48,905 views. 5:08. How to File an Initial Claim for Unemployment Insurance Benefits - Duration: 4:12. ... View Video

Ministry Of Home Affairs (Singapore) - Wikipedia
The Ministry of Home Affairs (Abbreviation: Tamil: உள்துறை அமைச்சு) is a ministry of the Government of Singapore responsible for national security, public safety, civil defence, Joint Ops Division; Legal Division; Office of the Chief Science & Technology Officer; ... Read Article

Social Security Office On Division Images

OFFICE OF ADMINISTRATION DIVISION OF ACCOUNTING PAYROLL ...
OFFICE OF ADMINISTRATION DIVISION OF ACCOUNTING SOCIAL SECURITY NUMBER I understand that the Office of Administration may terminate my enrollment in the program if the State is legally obligated to ... Access Doc

Social Security Office On Division Pictures

STATE OF NEW JERSEY DEPARTMENT OF HUMAN SERVICES DIVISION OF ...
DEPARTMENT OF HUMAN SERVICES DIVISION OF MEDICAL ASSISTANCE AND HEALTH SERVICES Medicaid provider the Division requires that when a social security number is the Should your office utilize a billing firm or agency, ... Retrieve Here

Social Security Office On Division

The Kentucky Division Of Social Security
The Kentucky Division of Social Security ♦ Trip between home and the official work station (i.e.: a central office, regional office or other facility that is the employee's regular place of business) and vice versa. ... Fetch Content

Social Security Office On Division Pictures

DIVISION OF EMPLOYMENT SECURITY EMPLOYER ACCOUNTS/EMPLOYER ...
DIVISION OF EMPLOYMENT SECURITY EMPLOYER ACCOUNTS/EMPLOYER SERVICES Social Security Number Health Care: Is this a Doctor’s Office, Multi-Disciplinary Clinic, Freestanding Urgent Care Center or Other? ... Document Retrieval

Social Security Office On Division

AUTHORIZATION, AGREEMENT B. Request Status Resubmission ...
Branch-Division/Office/Bureau/Agency)) 10. Position Title 12. Type of Appointment 8. OfficeTelephone (Include Area Code and Extension) a. Non-supervisory. b. Manager Information Regarding Disclosure of your Social Security Number (SSN) Under ... Read Full Source

Social Security Office On Division

NEW JERSEY MEDICAID PROGRAM ELIGIBILITY
NEW JERSEY MEDICAID PROGRAM ELIGIBILITY. determined blind or disabled by the Social Security Administration or by the Division of Sussex County Division of Social Services ; 18 Church Street, P.O. Box 218 . Newton NJ 07860-0218 (973) 383-3600 . ... Read Content

Photos of Social Security Office On Division

DIRECTORY OF NEBRASKA STATE OFFICES Updated: 4/25/2018 - OCIO
DIRECTORY OF NEBRASKA STATE OFFICES Updated: 4/25/2018 DEPARTMENT, LOCATION, E1 Security, Dwane Rauscher Building Division, State Omaha State Office Building 1313 Farnam on the Mall Omaha, NE 68102-1836 ... Document Viewer

Social Security Office On Division

Wealth Inequality In The United States - Wikipedia
Wealth inequality in the United States Moreover, wealth provides for both short- and long-term financial security, bestows social prestige, and contributes to political power, According to the Congressional Budget Office, ... Read Article

Keith Stouffer, Mechanical Engineer, Intelligent Systems ...
Presentation by Keith Stouffer as part of the panel discussion 'Cyber-Threats and the Future of Security for Manufacturers.' ... View Video